Monte Carlo System package contains class interfaces for Monte Carlo system simulations
Monte Carlo System package contains class interfaces for Monte Carlo system simulations
It contains the classes:
- SM_MonteCarloBeam to manages trajectories of Monte Carlo system
- SM_MonteCarloSystem is an interface class that run a trajectory. It implements the system methods :
- SM_MonteCarloSystem::stochasticRun() with noise rate data
- \( \sigma=\frac{2}{25} \cdot \left( \frac{T \cdot k_B }{ \mu_B } \right )^{\frac{1}{5}} \) to define the coefficient for changing the orientation of magnetic module direction
- \( P=\frac{\delta E}{k_B \cdot T} \) to determine the probability to accept magnetic module dierction change
- SM_MonteCarloSystem::deterministicRun() which returns an error because it is not implemented
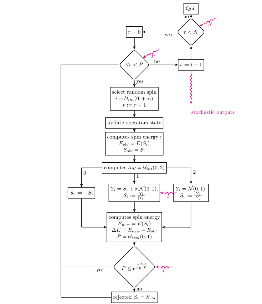
The Monte Carlo algorithm is as follow:
The UML organisation of the package is as follow: