C++ mpi module for stochmagnet_main Package
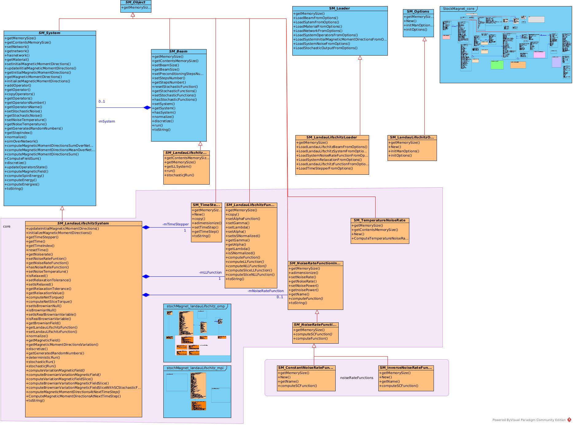
Landau Lifschitz System package for Stoch Magnet module

Landau Lifschitz System package for Stoch Magnet module contains class interfaces for Landau Lifchitz system simulations

Landau Lifschitz System package for Stoch Magnet module contains class interfaces for Landau Lifchitz system simulations

It contains the classes:

The UML organisation of the package is as follow: