C++ mpi module for stochmagnet_main Package
Stochastic functions for modeling Brownian perturbation

Stochastic functions for modeling Brownian perturbation contains stochastic functions classes.

Stochastic functions for modeling Brownian perturbation contains stochastic functions classes.

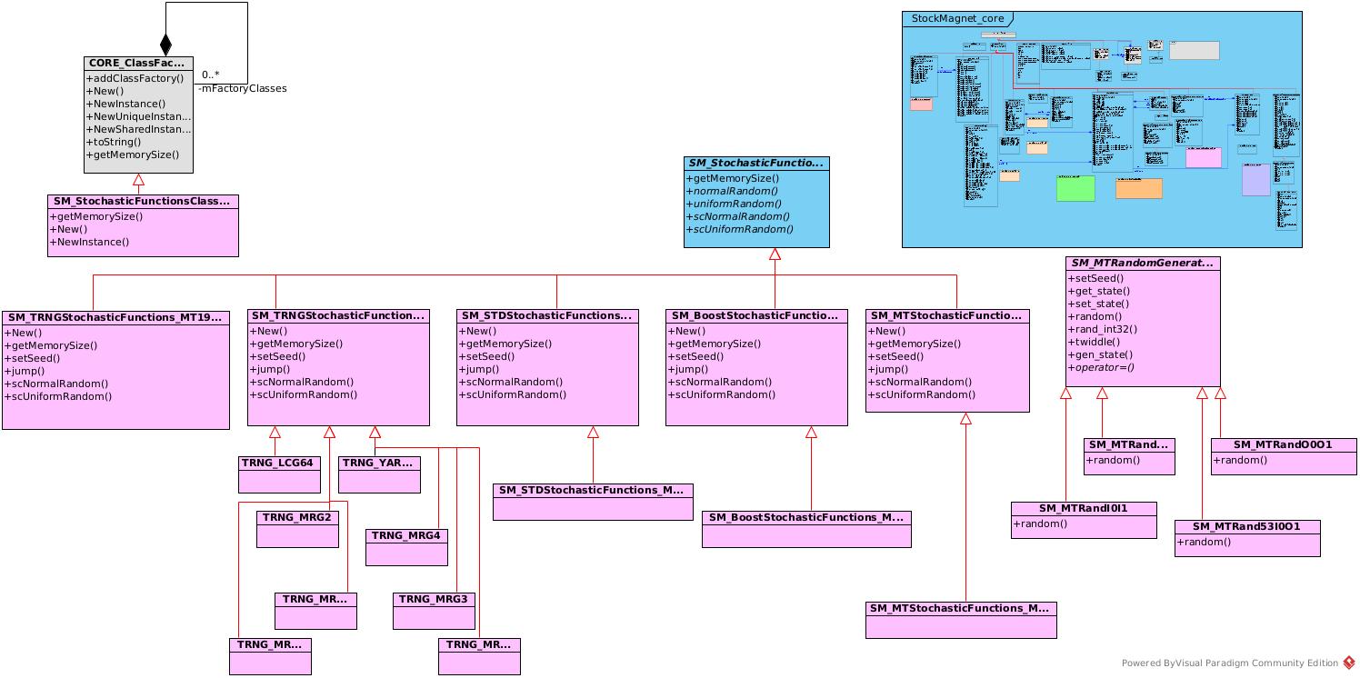
The package contains the classes which implement the class SM_StochasticFunctions

This package contains the classes :

The UML organization of the package: